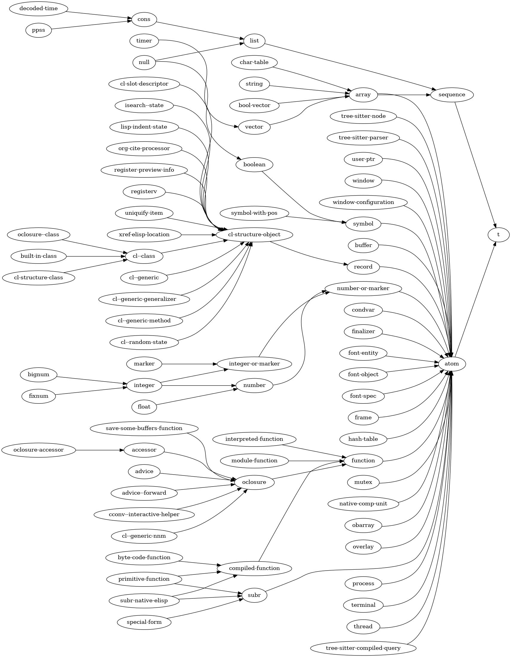
2.10 Emacs Lisp 对象的类型层次

Lisp 对象类型按层次结构组织,这意味着类型可以从其他类型派生而来。派生自类型 A 的类型 B 的对象,会继承类型 A 的所有特性。这也表示:每个类型 B 的对象,同时也是它所派生自的类型 A 的对象。

所有类型都派生自类型 t

用户可以通过 defclasscl-defstruct 定义新类型。

原始类型的 Lisp 类型层次结构可表示如下:

elisp_type_hierarchy

例如,list列表 类型派生自 sequence序列 类型,而序列类型本身又派生自 t

emacs

Emacs

org-mode

Orgmode

Donations

打赏

Copyright

© Jasper Hsu

Creative Commons

Creative Commons

Attribute

Attribute

Noncommercial

Noncommercial

Share Alike

Share Alike